Instance Verification Kit (IVK)
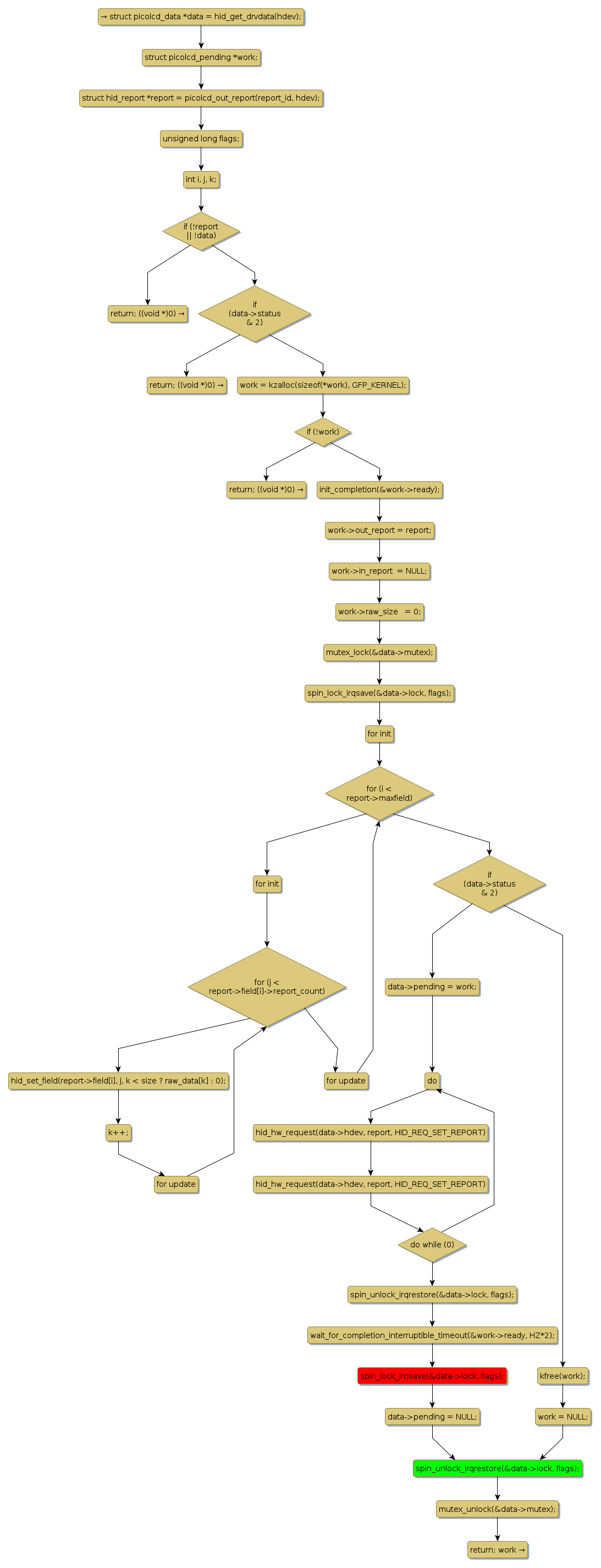
spin lock @ [4072+38+/linux-3.19-rc1/drivers/hid/hid-picolcd_core.c]
Instance Signature: lock
|
The Matching Pair Graph:
|
|
Function Name
|
Control Flow Graph (CFG)
|
Events Flow Graph (EFG)
|
Source Correspondence
|
|
picolcd_send_and_wait
|
|
|
[2999+21+/linux-3.19-rc1/drivers/hid/hid-picolcd_core.c]
|